页面:
    字体:
    对比度:
梅州市人民政府门户网站 梅州市统计局 统计月报 梅州统计监测月报2025年8月
当前位置:首页 > 政务公开 > 政府机构 > 市统计局 > 统计数据 > 统计月报
梅州统计监测月报2025年8月
来源:本网   时间:2025-09-28 10:48:53   浏览:-
字号:

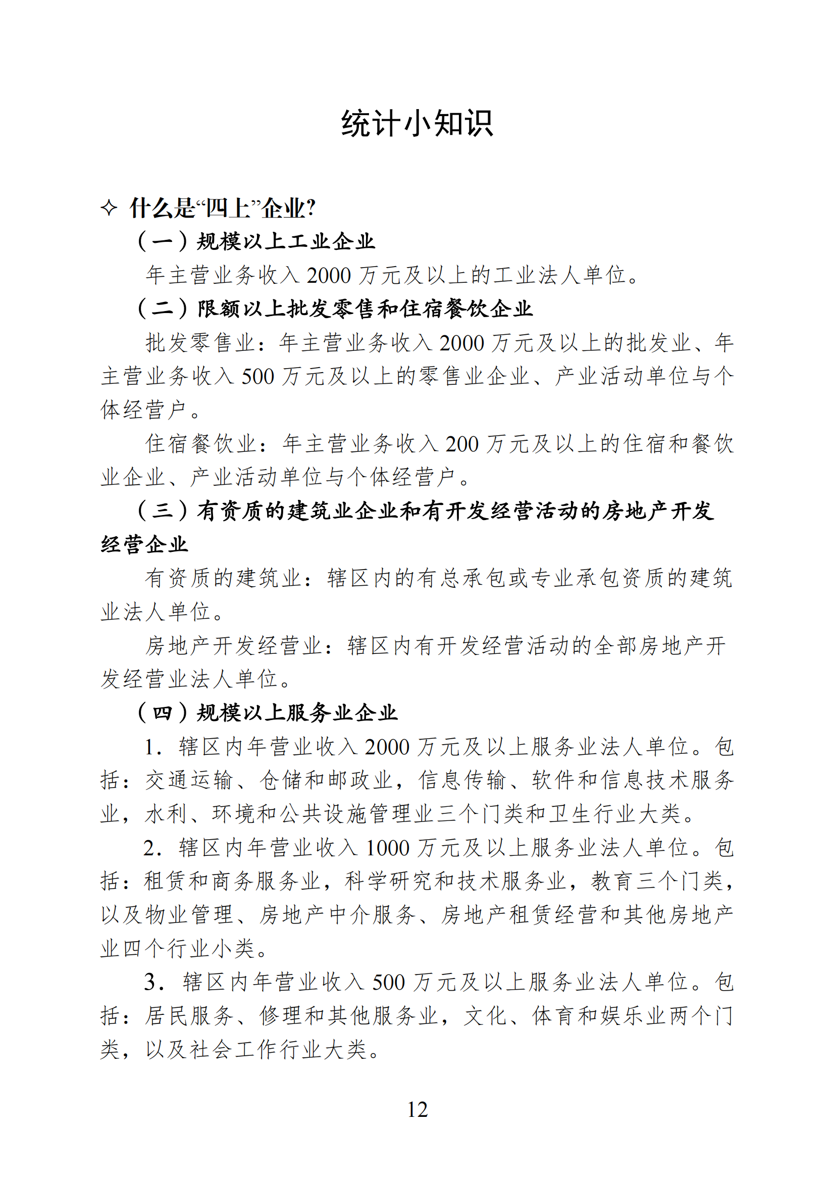
梅州统计监测月报2025年1-8月_01.png梅州统计监测月报2025年1-8月_02.png梅州统计监测月报2025年1-8月_03.png梅州统计监测月报2025年1-8月_04.png梅州统计监测月报2025年1-8月_05.png梅州统计监测月报2025年1-8月_06.png梅州统计监测月报2025年1-8月_07.png梅州统计监测月报2025年1-8月_08.png梅州统计监测月报2025年1-8月_09.png梅州统计监测月报2025年1-8月_10.png梅州统计监测月报2025年1-8月_11.png梅州统计监测月报2025年1-8月_12.png