页面:
字体:
对比度:
网站支持IPv6
长者助手
无障碍
繁体版
手机端
微信
网站首页
走进梅州
政务公开
政务服务
互动交流
回应关切
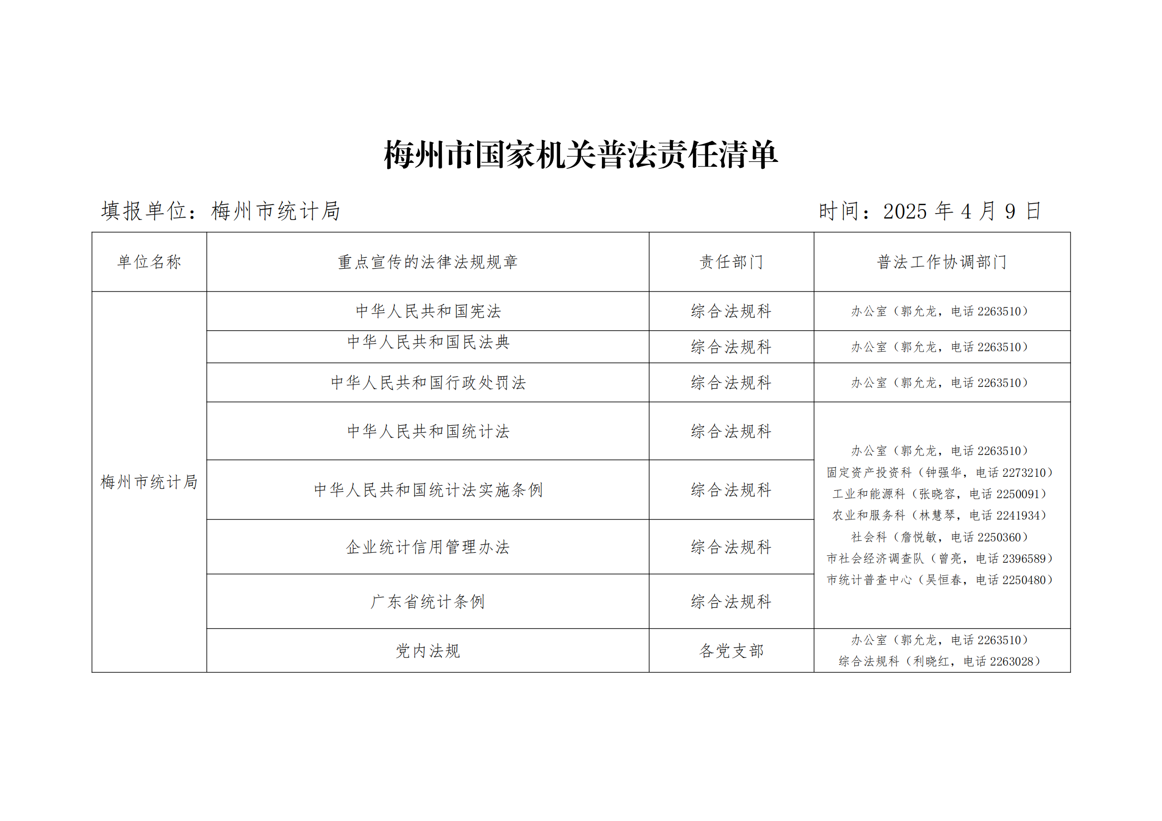
梅州市人民政府门户网站 梅州市统计局 通知公告 2025年梅州市统计局国家机关普法责任清单
市统计局
当前位置:
首页
>
政务公开
>
政府机构
>
市统计局
>
政府信息公开
>
通知公告
2025年梅州市统计局国家机关普法责任清单
来源:本网
时间:2025-04-09 17:54:32
浏览:
-
字号:
大
中
小
分享到: