
11月8日上午,梅州市推动大规模设备更新和消费品以旧换新专题新闻发布会在梅城召开。市发展改革局、市工业和信息化局、市交通运输局、市住房城乡建设局、市商务局相关负责同志出席新闻发布会,介绍我市推动大规模设备更新和加力支持消费品以旧换新(以下简称“两新”)工作有关情况,并回答记者提问。

发布会介绍,为贯彻落实党中央、国务院和省委、省政府“两新”工作决策部署,我市先后出台了《梅州市推动大规模设备更新和消费品以旧换新实施方案》及相关指引等措施文件,全面启动了一系列给“利”措施。其中,在大规模设备更新政策支持方向,大规模设备更新主要是通过申报项目获得超长期特别国债支持,政策支持方向主要有:工业重点领域设备更新、环境基础设施提标改造、交通运输设备设施更新改造、用能设备更新改造、能源电力设施设备更新、住宅老旧电梯更新改造、回收循环利用等7大类。在加力支持消费品以旧换新政策支持方向,消费品以旧换新主要由国家直接安排超长期特别国债资金、省安排配套资金,以“真金白银”方式直接补贴给企业和消费者,补贴范围广、标准高,力度前所未有。政策补贴范围主要涵盖家电以旧换新、汽车报废更新、个人消费者乘用车置换更新、电动自行车以旧换新、家装厨卫换新(包含智能家居换新、旧房装修和厨卫局部改造、居家适老化改造)、老旧营运货车报废更新、城市公交车及动力电池更新、农业机械报废更新等8大领域。
值得关注的是,大规模设备更新项目和加力支持消费品以旧换新均按国家规定的补贴范围和标准执行,其中大规模设备更新具体补贴范围和标准可咨询市、县相关部门,加力支持消费品以旧换新具体补贴范围和标准可通过网站查询。
发布会公布“两新”工作取得阶段性成效,一是大规模设备更新取得积极成效。截至目前,我市已获得超长期特别国债支持大规模设备更新资金3.84亿元,其中梅县区粤东医院设备更新项目获国债资金1.079亿元;红禾朗(兴宁)电工有限公司开关、插座生产线扩产增效技术改造项目获国债资金495万元;广东省县域医共体设备更新项目(原中央苏区)获国债资金2.71亿元。
二是加力支持消费品以旧换新成效渐显。此次加力支持消费品以旧换新活动我市获得超长期特别国债和省配套资金共2亿元。综合市有关单位调查摸底、资金需求等情况,目前,资金已全部下达给市商务局、市住房城乡建设局、市交通运输局、市农业农村局。截至11月7日,已累计形成实物工作量对应的国债资金约11189.8万元。其中:家电以旧换新补贴2554.2万元、汽车报废更新补贴2874万元、个人消费者乘用车置换更新补贴2417万元、电动自行车以旧换新补贴0.4万元、智能家居产品换新补贴约107.7万元、旧房装修和厨卫等局部改造、居家适老化改造所需产品以旧换新补贴17.7万元、老旧营运货车报废及新能源公交车及动力电池更新补贴3200万元、农业机械报废更新补贴约18.8万元。在政策的激励下,进一步释放了消费潜力、有力地带动产业升级,为巩固和增强经济回升向好态势、推动高质量发展提供有力支撑。
发布会明确,推动大规模设备更新和加力支持消费品以旧换新既利当前、更利长远,既利企业、又惠民生,是关系全局的一件大事。下一步,我市将持续落实好党中央、国务院和省委、省政府的部署要求,认真抓好重点任务落实;深入开展基层调研,针对企业、广大市民朋友们提出的卡点堵点问题,及时提出务实管用的举措并予以解决;进一步创新方式方法,持续做好政策解读,让更多更大范围的企业和消费者了解政策、享受政策。呼吁社会各界特别是广大市民和企业积极参与,共享国家政策红利,共同营造良好社会氛围,助推我市经济高质量发展。
【聚焦】
记者提问:请问工信部门有没有设备更新相关的扶持政策?
市工业和信息化局:今年以来,国家和省、市均大力鼓励企业开展大规模设备更新,鼓励企业再投资。我市企业可享受国家、省和市三个层面的政策:第一是国家层面的政策,主要是工业领域技术改造和设备更新专项再贷款政策。申报要求是项目总投资在500万元以上(500万元为第二批标准,第一批要求2000万元以上),属于在建或年底前可开工的项目,申报项目应采用先进工艺、技术和装备,且申报项目确有贷款需求,贷款期限不得低于1年。目前我市已开展两批次,有5个项目通过国家工信部审核。具体的操作流程是根据上级通知要求,由我市工信部门组织各地发动符合条件企业进行申报,经收集汇总后上报省工信厅,最后由工信部批准审核。另外工信部近期印发实施《工业重点行业领域设备更新和技术改造指南》,将在27个工业重点行业领域引导工业企业开展大规模设备更新和技术改造,设定了到2027年的更新目标,都可以关注和留意。
第二是省级层面的政策,主要是:省工业和信息化厅印发了《广东省推进工业设备更新和技术改造提质增效工作方案》,主要还是按《广东省人民政府办公厅关于印发广东省新形势下推动工业企业加快实施技术改造若干措施的通知》(省“技改十条”),含设备奖励+技改金融等相关政策来推进。
第三是市级层面的政策,主要是:按照《梅州市推进工业领域设备更新和技术改造提质增效工作方案》进行推进,提出“推动工程机械、纺织、家电、陶瓷、金属制品、医药、食品等重点行业加快落后低效设备替代;推动铜箔-印制电路板、电子信息等行业更新一批高技术、高效率、高可靠性的先进设备;按照国家《产业结构调整指导目录》要求加快淘汰落后生产工艺装备。”等相关要求。
在奖励方面,有省级“企业技术改造资金”和市级“技术改造奖”等奖项。
省级财政技术改造专项资金全面实行项目库管理,省工信厅每年3月左右会印发申报通知,市工信局结合本地实际制定项目申报通知或指南,组织项目库的申报工作,争取下一年度省级资金的支持。目前省级企业技术改造资金主要是设备事后奖励,技术改造项目固定资产投资额500万元以上,其中,粤东粤西粤北地区(含梅州)企业项目符合条件的新设备购置总额(不含税)不低于400万元;对符合条件的企业设备更新项目按粤东粤西粤北地区(包括梅州)不超过新设备购置额的30%进行奖励,单个项目奖励额最高不超过1500万元。
市级“技术改造奖”主要是奖励已纳入省级企业技术改造项目库而未获得省级财政资金奖励的项目,按不超过新设备购置额(不含税)的10%给予事后奖励(具体奖励比例根据竞争性评审遴选后的项目设备更新额度等因素确定),单个项目最高奖励300万元。
需要注意的是入库项目不等同于最终省级财政资金支持项目,按照集中财力办大事原则,根据省年度资金预算额度等因素,优先支持排名靠前的科技含量高、生产工艺先进的技改项目。
记者提问:请问目前开展的个人消费者乘用车置换更新补贴工作和汽车报废更新工作有何不同?
市商务局:这两个政策有以下几个方面的不同。
第一是对消费者名下的旧机动车的处置方式不同。汽车报废更新补贴政策是鼓励消费者“报废旧车购置新车”,而汽车置换更新政策的侧重点是“转让旧车购置新车”。
第二是补贴范围不同。汽车报废更新政策要求消费者于2024年4月24日至12月31日期间,报废国三及以下排放标准燃油乘用车或2018年4月30日前注册登记的新能源乘用车,并购买纳入工业和信息化部《减免车辆购置税的新能源汽车车型目录》的新能源乘用车或2.0升及以下排量燃油乘用车的,给予一次性补贴。汽车置换更新政策要求消费者于2024年7月24日至12月31日期间(含当日),按照“每转让一辆旧乘用车并购买一辆新乘用车可享受一次补贴”“资金用完为止”的原则,对个人消费者转让(不含变更登记和报废)本人名下的非营运乘用车,并在梅州市内购买、登记上牌非营运乘用车新车的,给予一次性补贴。
第三是补贴标准不同。汽车报废更新的补贴标准,按照报废和购新车辆种类不同,分别补贴2万元和1.5万元;汽车置换更新的最高补贴标准是1.6万元。此次汽车置换更新活动由全省统一组织实施,各地市商务主管部门负责审核。广大消费者可通过“梅州商务”微信公众号和“梅州市商务局”门户网站等相关媒体,查询《2024年“梅品惠”个人乘用车置换更新促消费活动实施方案》及相关细则,提前了解相关政策,根据个人需求置换、购置车辆,并在系统上及时进行补贴申报。
记者提问:梅州市旧房装修和厨卫、居家适老化改造所用物品材料购置补贴具体的活动时间、补贴对象、补贴标准和补贴领取流程有哪些?
市住房城乡建设局:按照国家、省的工作部署和要求,我市已出台《梅州市旧房装修和厨卫、居家适老化改造所用物品材料购置补贴工作指引》,现将相关内容作个简要介绍:
一、活动时间及补贴对象
2024年8月22日至2024年12月31日期间进行旧房装修和厨卫、居家适老化改造的城乡居民均可申请,按照“总额控制、先到先得、额满即止”的原则进行补贴。
二、补贴标准
1.旧房装修和厨卫、居家适老化改造,按照家装物品和材料总销售价格(发票额)15%给予一次性的补贴(有能效或水效标准的产品需达到2级)。
2.购买1级及以上能效或水效标准的产品,额外再给予产品销售价格5%的补贴,个人消费者消费所有产品享受的补贴总金额不超过2万元;上述产品销售价格以销售发票(含税)价格为准。
三、补贴领取途径
第一种,提交有关材料申领补贴。具体流程是:产权人向住宅所在地镇人民政府(街道办事处)提交申请表和佐证材料,所在地镇人民政府(街道办事处)对资料进行审查并公示3日无异议后,上报县(市、区)住房和城乡建设局审核、确认补贴金额,最后由市住房城乡建设局审核、市财政局统筹拨付。
第二种,在活动平台领取补贴券。具体流程是:消费者通过“广东粤焕新以旧换新公共服务平台”自行领取补贴券后(或由销售商家引导消费者领取补贴券),到商家购买产品付款时直接抵扣补贴券,即买即享补贴。销售商家为消费者开具销售发票,并上传产品购置发票、支付凭证等资料。
以上补贴流程,广大市民可以在梅州市住房和城乡建设局官网进行查询了解,并结合自身实际选择其中一种方式参与补贴领取。
四、下一步打算
我局将会同各县(市、区)人民政府、银联商务梅州分公司抓好旧房装修和厨卫、居家适老化改造补贴申领工作落实,突出资金支付简便、快捷,提升审批效率,加快资金拨付;同时,大力开展消费品以旧换新政策和广东粤焕新以旧换新公共服务平台的宣传,请广大消费者和相关企业积极参与,让广大市民真正享受到消费品以旧换新惠民政策红利。
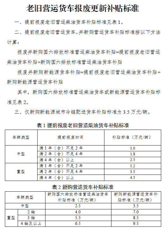
记者提问:老旧营运货车报废更新的具体车型、补贴标准、申请流程是怎么样的?
市交通运输局:根据国家、广东省的政策规定,此轮报废更新补贴政策时限为2024年7月31日至2024年12月31日。
可享受补贴政策主要有以下三种:一是报废名下距强制报废期满1年以上,排放标准为国三及以下的营运柴油货车;二是报废名下距强制报废期满1年以上,排放标准为国三及以下营运柴油货车,新购排放标准为国六、新能源营运货车;三是新购新能源城市冷链配送货车。以上新能源车辆应纳入《减免车辆购置税的新能源汽车车型目录》。
补贴标准:根据营运货车型号和提前报废时限,报废每辆补贴1万至4.5万元;更新每辆补贴2.5万至9.5万元;新购新能源城市冷链配送货车每辆可享受补贴3.5万元。
申请流程:申请人填写《梅州市老旧营运货车报废更新补贴资金申请表》向车籍地县级交通运输局提交申请,根据车辆报废更新情况提供以下材料:《与机动车所有人同名的银行账户》《办理人身份证件》《报废机动车回收证明》,旧车的《机动车行驶证》和《机动车登记证书》《机动车注销证明》《道路运输证》(或《道路运输证》注销证明),新购车辆的《机动车行驶证》《机动车登记证书》《道路运输证》,以及车辆注册登记所有人身份证或营业执照。
县级交通运输局审核后提交市交通运输局审核,市交通运输局按流程审核完成后,向市财政局提交资金拨付申请,由市财政局直接将补贴资金汇入申请人账户。
老旧货车报废更新具体车型、补贴标准详见“交通运输部 财政部关于实施老旧营运货车报废更新的通知” https://xxgk.mot.gov.cn/2020/jigou/zhghs/202407/t20240731_4145675.html。
