| 索 引 号: | 753001/2025-00647 | 主题分类: | 城乡建设、环境保护 | ||
|---|---|---|---|---|---|
| 发布机构: | 梅州市人民政府 | 成文日期: | 2025-10-23 | ||
| 名 称: | 梅州市人民政府关于印发全面推进美丽梅州建设的实施方案的通知 | 发布日期: | 2025-11-04 | ||
| 文 号: | 梅市府〔2025〕12号 | ||||
梅市府〔2025〕12号
各县(市、区)人民政府(管委会),市府直属和中央、省属驻梅各单位:
现将《全面推进美丽梅州建设的实施方案》印发给你们,请认真组织实施。实施过程中遇到的问题,请径向市生态环境局反映。
梅州市人民政府
2025年10月23日
为贯彻落实《中共中央 国务院关于全面推进美丽中国建设的意见》《中共广东省委 广东省人民政府关于全面推进美丽广东建设的实施意见》精神,结合我市实际,制定本实施方案。
一、总体要求
坚持以习近平新时代中国特色社会主义思想特别是习近平生态文明思想为指导,全面贯彻党的二十大和二十届历次全会精神,认真落实省委“1310”具体部署,牢固树立和践行绿水青山就是金山银山的理念,以绿美梅州生态建设为牵引,统筹产业结构调整、污染治理、生态保护、应对气候变化,协同推进降碳、减污、扩绿、增长,深入推进“百县千镇万村高质量发展工程”,全面建设莲山梅水山清水秀、田园家园天蓝地绿、寿乡福地客韵生动、经济振兴绿色低碳的美丽梅州,为梅州苏区在融湾发展中加快振兴、共同富裕提供有力支撑。
到2027年,绿色低碳发展深入推进,生态环境更加洁净优美,环境健康安全和生态安全有效保障,生态环境治理体系更加健全,形成一批人民群众可感可知的美丽梅州建设标志性成果。
——绿色低碳发展动力持续增强。“一江两岸”城市会客厅融合发展,战略性支柱、新兴产业集群持续发展壮大,生态产品价值有效转化。
——生态环境质量持续改善。大气环境质量高水平达标,PM2.5年均浓度不高于21.9微克/立方米;水清江秀的美丽河湖建设取得明显进展,国考断面地表水水质优良比例稳定达到100%,美丽河湖建成率达40%以上,水生态功能持续提升;受污染耕地安全利用率达到93%以上。
——生态宜居城乡风貌显著改善。蕉岭县、丰顺县等6个县(市)美丽县城先行示范建设深入推进,美丽乡村整县建成比例达50%以上,“蕉岭版丽江”图景、“歌酒田园”“诗画廊道”“荷美乡村”等美丽示范片区加快形成,融湾园等美丽园区建设取得突破,“无废城市”建设持续深化。
——现代高效治理体系健全完善。导向清晰、激励有效、多元参与的环境治理体系加快建立,美丽投融资等绿色金融机制创新取得明显成效,融湾园环境综合整治与产业融合发展EOD等试点顺利实施,生态文化广泛宣传,美丽梅州建设深入人心。
到2035年,绿色低碳的生产生活方式广泛形成,生态环境根本好转,环境健康安全和生态安全更加稳固,现代环境智治体系基本建成,人与自然和谐共生的美丽梅州基本建成。展望本世纪中叶,生态文明高度发达,绿色发展方式和生活方式全面形成,生态环境健康优美,人与自然和谐共生的美丽梅州全面建成。
二、转变发展方式,加快绿色低碳转型升级
(一)加快苏区融湾先行区建设。
坚持制造业当家,加快发展铜箔—高端印制电路板、汽车零部件、稀土精深加工等先进制造业,推动新一代信息技术、新能源、先进材料、生物医药等战略性支柱、新兴产业集群发展壮大,积极谋划布局先进材料、低碳能源等未来产业。推动大规模设备更新和技术改造,加快钢铁、建材、纺织等传统行业企业生产方式绿色转型。推进工业园区和产业集群循环化改造,推动融湾园美丽园区建设。大力发展生态循环现代农业,擦亮梅州柚、客家炒绿、客都米、兴宁鸽等“梅字号”农业品牌,创建国家农业绿色发展先行区。
(二)优化国土空间开发保护格局。
深入实施主体功能区战略,构建“一带三脉、一核四片”的国土空间开发保护格局,严守耕地和永久基本农田、生态保护红线、城镇开发边界三条控制线。完善生态环境分区管控体系,强化分类引导、分区施策,推动实施应用、评估调整。
(三)积极稳妥推进碳达峰碳中和。
深入实施碳达峰十大行动,推动能耗双控向碳排放总量和强度双控转变。加快构建清洁低碳安全高效能源体系,大力发展可再生能源,推进五华、大埔青溪抽水蓄能电站等项目建设。结合省部署推进市级温室气体清单编制,加强其他非二氧化碳温室气体排放控制。在有条件的区域、工业园区、企业开展减污降碳协同创新。加强绿色交通建设。大力推动绿色建筑发展。高质量推进绿色矿山建设。
三、深化污染治理,绘就美丽山水田园图景
(四)高水平打好蓝天保卫战。
以降低细颗粒物浓度为主线,推进大气污染精准化、协同化、一体化防控。推进工业涂装、包装印刷等行业,以及油品储运销挥发性有机物综合治理,深入推进水泥、钢铁等重点行业超低排放改造和低效VOCs设施提升改造。全面淘汰每小时2蒸吨及以下生物质锅炉。严格管控机动车排放,推进移动源清洁化改造。强化面源污染治理,加大噪声、恶臭异味、餐饮油烟等污染防治。推进大气细颗粒物及臭氧源解析,加强污染天气应急应对,确保重污染天气持续清零。
(五)建设水清江秀的美丽河湖。
优化调整水环境功能区和水功能区。加强韩江、梅江等重要江河源头保护,推进入河入库重要支流治理,强化饮用水水源地保护。统筹污染防治攻坚、城镇和农村生活污水治理、农业面源污染治理等工作,实施重点流域水生态环境专项整治行动,保障国省考断面水质达标。加快完成国家、省级问题排污口整治,基本消除城市(县城)黑臭水体。分类实施水生态保护修复、生态流量保障、水生态廊道建设等工程,积极申报汀江—韩江等美丽河湖优秀案例,打造一批绿美碧带、幸福河湖、美丽河湖。
(六)加强土壤和地下水污染协同防控。
持续开展土壤与地下水环境质量状况调查、农产品加密调查,强化土壤污染源头管控。严格农用地分类管理,有序推进农用地土壤重金属污染溯源和整治全覆盖。完善建设用地准入监管体系,强化建设用地土壤环境联动监管。全面推进历史遗留尾矿库整治。实施地下水污染防治分区管理、分级防治,加强典型行业企业地块、重点工业园区、矿山等土壤和地下水协同防控。
(七)强化“无废城市”建设和新污染物治理。
大力推进“无废城市”建设提质增效,推进梅江区、梅县区、兴宁市、蕉岭县等废弃物循环利用示范建设工程。推进危险废物源头减量和资源化利用,深化小微企业危险废物收集试点工作。推进危险废物产生单位“五即”规范化建设,健全危险废物全过程监管体系。强化新污染物治理。
四、保护生态资源,维育美丽绿色屏障
(八)筑牢生态安全屏障。
加强山水林田湖草沙一体化保护和系统治理,扎实完成广东南岭山区韩江中上游山水林田湖草沙一体化保护和修复等重大工程,构建生态安全新格局。加强新时代水土保持工作,推进崩岗综合治理。推动历史遗留矿山生态修复和活化利用,加强莲花山系、凤凰山系、罗浮山系与周围山体的协同治理。以梅江、韩江等河流为依托,加强碧道、绿道、碧带、古驿道等特色线性廊道建设,构建生态廊道网络。健全自然生态保护监管体系,持续推进“绿盾”自然保护地强化监督,推动省级自然保护区重点问题实现基本清零。
(九)加快实现绿化美化全域提升。
深入实施绿美梅州生态建设“八大工程”,协同推进科学造林、智慧管护、生态修复,打造集中连片高质量精准提升示范林带。提升县镇村绿化水平,建设一批森林公园、湿地公园、郊野公园、口袋公园,推进第一批郊野公园、山地公园“五个一”建设,打造一批绿美点、绿美带。完善产权激励、资源利用、金融等支持政策,持续丰富“廿林添绿”大行动等义务植树形式,吸引全社会参与。加强古树名木保护。
(十)加强生物多样性保护。
健全生物多样性保护工作协调机制,探索推进生物多样性保护优先区建设。加强生物栖息地保护,力争将五指石地质公园纳入省创建丹霞山国家公园范围,加快完成全市自然保护地的勘界立标、科学考察、总规编制等工作。加强珍稀濒危野生动植物的就地保护、迁地保护,开展中华穿山甲、桫椤等重点物种保护工程,加快完成穿山甲等珍稀濒危野生动物红外相机监测和保护成效调查评估。持续开展“清风行动”“清网护鸟”等专项行动,严厉打击破坏野生动植物资源,非法猎捕、交易和经营利用野生动植物等行为。
五、突出防控结合,筑牢美丽安全底线
(十一)严密防控生态安全风险。
健全生态安全工作协调机制,完善突发环境事件应急预案体系,常态化开展环境隐患排查整治。实施重金属环境风险分区精准管控,加强尾矿库分类分级环境监管。推进环境应急物资库建设,加强清单化共享管理,提升环境应急指挥信息化水平,加强生态环境应急管理队伍建设。持续推进辐射环境监测能力建设,强化辐射环境安全管理。加强环境社会风险治理。加强生物安全管理,建立健全外来入侵物种监测预警及风险管理机制。
(十二)有效应对气候变化不利影响和风险。
加强气候变化综合评估和风险管理,完善自然生态防御体系,推进韧性城市建设。完善城市排水防涝防洪系统,加快推进梅县新城、江南和芹洋半岛等区域海绵城市建设。建立健全气候风险评估与灾害监测预警体系,建设基于人工智能的梅州区域预报模型和预警信息精准靶向发布平台,提升适应气候变化能力。
(十三)加强环境健康管理。
聚焦饮用水安全、农产品安全、居住环境安全等,开展重点区域、重点流域、重点行业和重点污染物环境健康监测与评价,加强环境健康风险识别、评估和管理。
六、坚持区域协同,建设美丽城乡生活圈
(十四)建设现代宜居美丽城市。
推动梅州中心城区扩容提质,打造“一江两岸”城市文商旅融合发展区。采用“绣花功夫”实施生态修复和老城修缮,保留城市特色。深入实施绿地系统规划,合理建设小微绿地、口袋公园等,构建布局均衡、功能完善的公园体系。以梅江百里画廊为轴,串联阴那山、五指峰等生态节点,融入客家围龙屋景观美学,打造“三江六岸”的客韵自然风光。
(十五)建设特色精致美丽城镇。
因地制宜开展美丽县城建设,蕉岭县加快打造“蕉岭版丽江”,丰顺县全力打造客潮文化特色显著的魅力县城,大埔县深化环境连片综合整治。加强美丽圩镇建设,开展圩镇人居环境品质提升行动,打造精品街区。深入实施“一镇一策”,抓好畲江、华城等城乡融合发展省级试点,加快松口古镇、黄槐军旅特色镇等建设。打造一批市级以上乡村旅游精品线路,加强“蕉岭寿乡 百里画廊”美丽广东生态文旅线路运营。
(十六)建设客韵风情和美乡村。
统筹推动乡村生态振兴和农村人居环境综合整治,建成更多美丽宜居村。扎实推进农村厕所、生活污水、垃圾处理“三大革命”,深入开展农村黑臭水体排查整治。加强农业面源污染治理,推进化肥农药减量增效、规模化生态化生猪养殖,加强农业废弃物资源化利用。全域推进“五美”专项行动,推进乡村振兴示范带建设,打造新时代美丽乡村风貌。
七、健全治理机制,构建多元共治格局
(十七)健全多元共治责任体系。
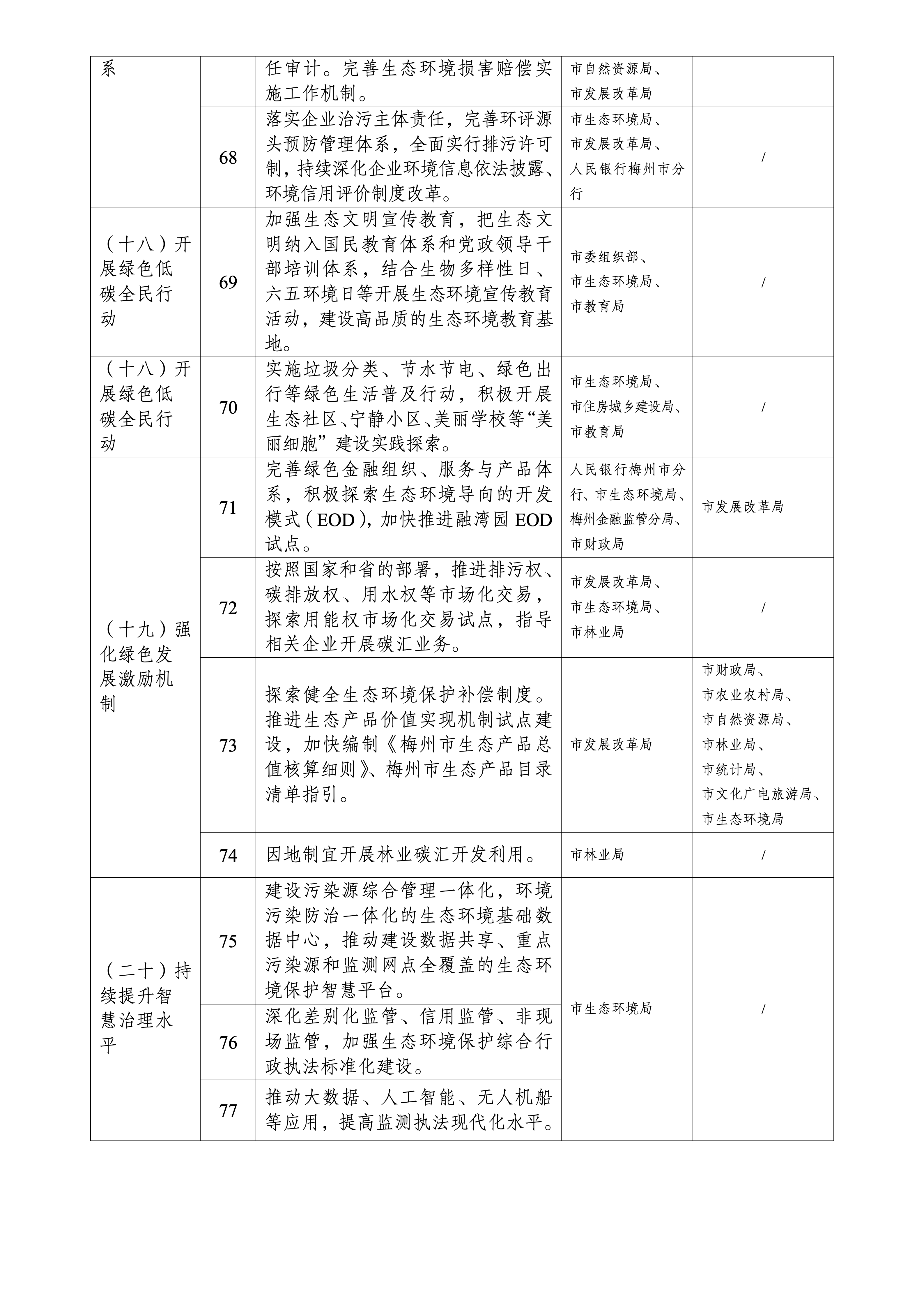
充分发挥各级生态环境保护工作协调机制作用,强化河湖长制、林长制,深化领导干部自然资源资产离任审计。完善生态环境损害赔偿实施工作机制。落实企业治污主体责任,完善环评源头预防管理体系,全面实行排污许可制,持续深化企业环境信息依法披露、环境信用评价制度改革。
(十八)开展绿色低碳全民行动。
加强生态文明宣传教育,把生态文明纳入国民教育体系和党政领导干部培训体系,结合生物多样性日、六五环境日等开展生态环境宣传教育活动,建设高品质的生态环境教育基地。实施垃圾分类、节水节电、绿色出行等绿色生活普及行动,积极开展生态社区、宁静小区、美丽学校等“美丽细胞”建设实践探索。
(十九)强化绿色发展激励机制。
完善绿色金融组织、服务与产品体系,积极探索生态环境导向的开发模式(EOD),加快推进融湾园EOD试点。按照国家和省的部署,推进排污权、碳排放权、用水权等市场化交易,探索用能权市场化交易试点,指导相关企业开展碳汇业务。探索健全生态环境保护补偿制度。推进生态产品价值实现机制试点建设,加快编制《梅州市生态产品总值核算细则》、梅州市生态产品目录清单指引。因地制宜开展林业碳汇开发利用。
(二十)持续提升智慧治理水平。
建设污染源综合管理一体化、环境污染防治一体化的生态环境基础数据中心,推动建设数据共享、重点污染源和监测网点全覆盖的生态环境保护智慧平台。深化差别化监管、信用监管、非现场监管,加强生态环境保护综合行政执法标准化建设。推动大数据、人工智能、无人机船等应用,提高监测执法现代化水平。
八、实施保障
(二十一)强化组织领导。
推动建立健全市委、市政府统一领导,部门协同推进的工作机制,充分运用梅州市生态环境保护联席会议制度,统筹协调、监督落实美丽梅州建设工作,推动各项任务落地见效。
(二十二)强化资金保障。
谋划实施美丽梅州建设重大工程项目,争取纳入省级生态环境资金项目储备库、美丽广东金融项目库等。加大资金保障力度,争取中央、省级专项资金支持。创新多元投融资机制。
(二十三)强化监督引导。
开展美丽梅州建设总结评估,衔接省级层面从污染防治攻坚战转向美丽建设考核的部署和要求,加强监督引导。加大生态环境信息公开力度,深入推进生态环境违法行为有奖举报办法实施。
(二十四)强化成果宣传。
创新宣传形式与载体,依托梅州生态文明体验馆、生态环境教育基地、环保设施开放单位等组织开展公众喜闻乐见的主题宣传活动,凝聚社会共识。加强典型示范,讲好美丽梅州建设故事。
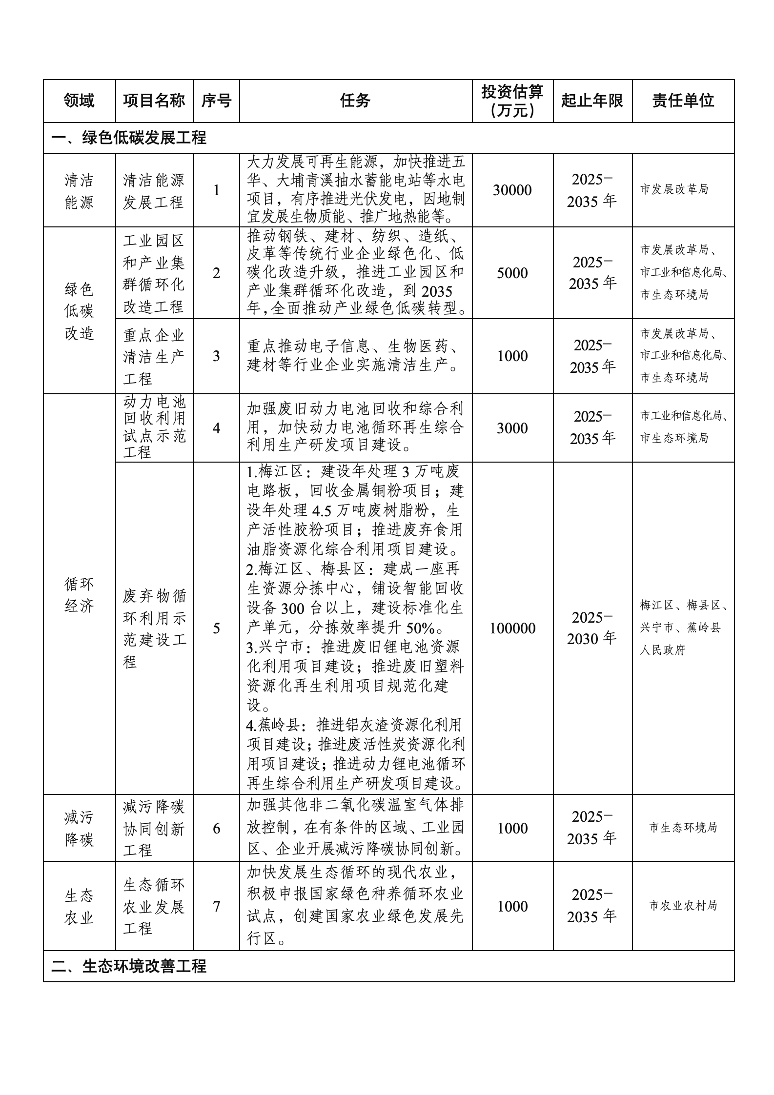
附件:1.全面推进美丽梅州建设重点任务分工表
2.全面推进美丽梅州建设重点工程表







注:以上任务均由项目所在县(市、区)实际推进,在牵头单位和其他责任单位一栏,不再赘述。
附件2






注:重点工程表将根据实际滚动更新投资项目清单,形成“竣工一批、续建一批、新开工一批、前期储备一批”的良性循环。
文件解读:《全面推进美丽梅州建设的实施方案》解读