页面:
字体:
对比度:
网站支持IPv6
长者助手
无障碍
繁体版
手机端
微信
网站首页
走进梅州
政务公开
政务服务
互动交流
回应关切
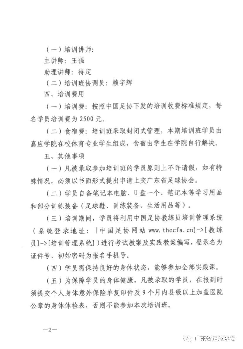
梅州市人民政府门户网站 梅州市体育局 通知公告 关于2021年中国足协D级教练员培训班的录取通知(梅州)
频道首页
体育动态
通知公告
组织机构
竞技体育
梅州市体育局
当前位置:
首页
>
政务公开
>
政府机构
>
市体育局
>
通知公告
关于2021年中国足协D级教练员培训班的录取通知(梅州)
来源:球乡
时间:2021-03-19 11:35:21
浏览:
-
字号:
大
中
小
分享到:
关于2021年中国足协D级教练员培训班的录取通知(梅州)