页面:
    字体:
    对比度:
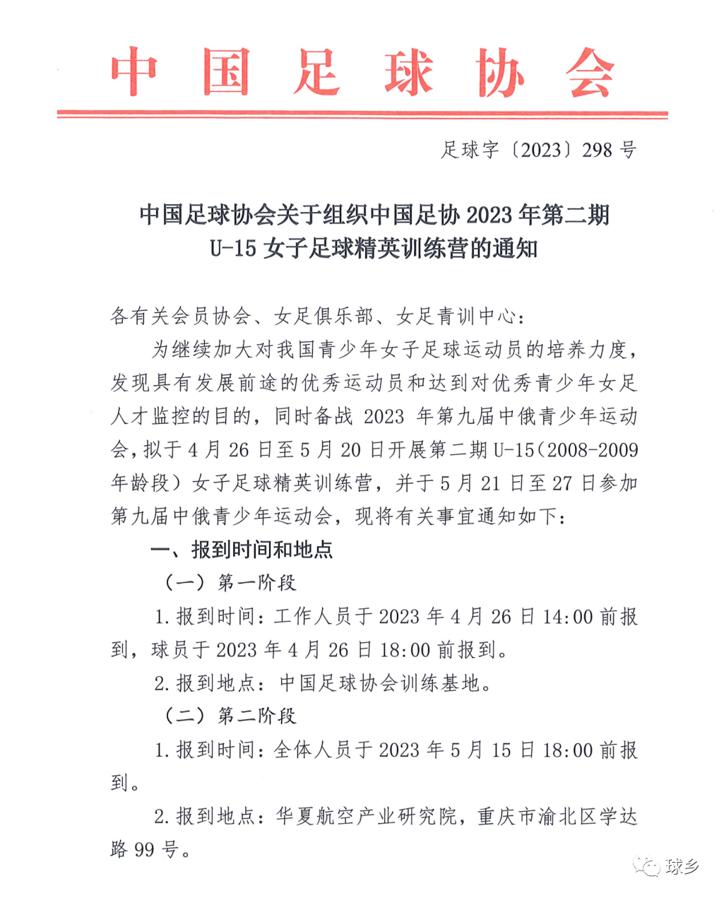
梅州市人民政府门户网站 梅州市体育局 体育动态 佳音!李彩霞入选国家女子足球精英训练营,梅州市体校输送
当前位置:首页 > 政务公开 > 政府机构 > 市体育局 > 体育动态
佳音!李彩霞入选国家女子足球精英训练营,梅州市体校输送
来源:球乡   时间:2023-04-28 09:09:37   浏览:-
字号:
  梅州青苗青训传佳音!4月24日,中国足球协会公布2023年第二期U-15女子足球精英训练营名单,梅州市体育运动学校08年龄段球员李彩霞成功入选集训名单。

图片

图片

根据公告安排,球员将于4月26日至5月20日开展集训,并于5月21日至27日参加第九届中俄青少年运动会。

图片

后起第一排右四

图片

上图右一

  从梅州市体校08女足主教练黄永兴和守门员教练曾招如、林耀等处了解到,李彩霞出生于2008年,司职门将,特点是出击速度快,反应灵敏,擅长扑点球。2019年开始进入五华体校训练,2020年入选梅州市体育运动学校08年龄段队。随队先后获得2022年广东省长杯女乙B组冠军、省运会季军,2022年全国重点城市女子U14亚军的好成绩。
  期待梅州女将李彩霞在更大的舞台上展示自己的力量!加油!